




乾眼症的成因及最新治療趨勢
§ 前言
文明愈進步, 科技愈進展,影響了每個人的生活習慣及工作環境,空氣污染愈來愈嚴重,每天待在冷氣房,隨時對著電腦,眼睛不斷接受刺激,造成眼睛長時間過於乾澀,導致發生視力模糊、刺痛感、怕光……等眼睛不適的現象。以往好發於老年人的乾眼症,有往下侵犯年輕族群的趨勢。因此,說乾眼症是現代人的文明病實不為過。
乾眼症一直被認為是老化的現象,只當作一般眼科問題治療。最新的研究卻顯示它是因免疫而起的發炎性疾病。雖然老化是病因之一,但事實上主要致病成因是眼淚功能單元Iacrimal functional unit(LFU)運作失常,而導致淚膜組成的改變。
LFU包括眼球表面、淚腺、及相關神經迴路,負責調控淚液分泌以維持眼球表面最佳功能環境。任何部分出問題都可能引起整個LFU運作失常,導致發炎而引發乾眼症。
§ 乾眼症病理生理學
正常眼表功能需要有:
l 瞼板腺體於眼瞼邊緣分泌各種油指,來防止淚水的蒸發;
l 還有杯狀細胞分泌黏液,來潤滑並作為淚水載體;
l 以及淚腺分泌水份、電解質、蛋白質,提供營養並保護眼球表面。
LFU要能保持平靜狀態,需要兩個重要機制。
首先要有血液中的雄激素,來提供「發炎保護傘」。
其次則要有具免疫警覺性的T細胞,在淚腺中巡邏,找出有問題(例如發炎)的地方。
正常時,LFU中的T淋巴球在離開淚腺到局部淋巴結時,會進行計畫性死亡。而發炎時,淚腺和眼球表面的上皮細胞釋放抗原,結合到T淋巴球,阻止其計畫死亡並進而激活且製造細胞激素(cytokines)。這些cytokines吸引更多T細胞進入結膜,導致LFU呈現慢性發炎以及上皮細胞的計畫性死亡。
雄激素的抗發炎特性可以阻止發炎反應的發生,但是當年紀大(如停經婦女)或使用抗雄激素藥物(攝護腺癌或良性前列腺肥大),全身雄激素下降,因而減低其抑制發炎的效用。免疫活性升高使LFU功能失常,導致淚膜的組成變得不穩定,很容易受外力破壞而引發乾眼症。
§ 淚膜成分改變
正常淚膜組成:最外面的油脂層,由瞼板腺分泌,用來阻止淚水蒸發; 以及從最靠近眼球表面濃度遞減的黏液層;加上中間的水液層,由淚腺及副淚腺分泌,有複雜的蛋白質、黏液、電解質、和水份,用來濕潤角膜和結膜、稀釋有害物質、以及供應氧氣、維他命A和其他營養給眼球表面,且含有抗細菌蛋白與生長因子,可以維護角膜完整以及調節細胞功能。
但是,在慢性乾眼症患者,淚膜的組成會有以下特徵:
l 較低的抗細菌蛋白(Iactoferrin與Iysozyme)濃度;
l 較高的助發炎性cytokines(IL-1, TNF-α);
l 由於杯狀細胞減少而有較低的可溶性5AC黏液,使淚膜黏稠度受到破壞;
l 受激活的蛋白質分解酵素,會破壞胞外基質和上皮細胞之緊密連接;
l 較高的電解質(Na+),使淚液滲透壓上升。
這些改變導致以下的問題:
l 淚膜的不穩定性使水份蒸發增高,而其滲透壓上升則引能發炎反應。
l 黏稠度不良導致淚膜產生較薄點而易破壞,因而失去潤滑效果。
l 眼球表面受傷,失去角膜上皮的完整性並且有結膜上皮鱗狀化生。
§ 乾眼症評估
評估眼睛的不舒服症狀需有詳盡的病史加上一些簡單的臨床程序。根據Pflugfelder教授,淚膜破裂時間(TBUT)是很好的初步診斷試驗,可排除其他問題(如眼睛過敏反應),而且淚膜破裂的型式也會隨不同原因的乾眼症而有不同。
電腦影像角膜攝影(CVK)可用來檢查角膜上皮有病變之淚膜。正常眼睛placido環反射是呈現很低的表面規則度指數(SRI),而乾眼症則顯示很不規閱的反射環、較差的反射面積、以及較高的SRI。
染色試驗可用來檢查眼球表面上皮層。Fluorescein螢光染劑用來顯現角膜,而Lissamine green與rose bengal則用在檢查結膜。根據不同染色特徵可以區分不同的病因。
另外要檢查結膜上皮與杯狀細胞可以使用印壓細胞學檢查。正常結膜上皮細胞具有凝聚性,杯狀細胞則對PAS染劑呈陽性反應。
Schirmer試驗可用來檢查水液層淚液缺乏,使用時不用麻醉劑效果更好,以試紙剌激眼睛分泌淚液,小於5mm則代表LFU功能失常。Schirmer試驗最好在染色試驗之後做,因為揉搓角膜或結膜會造成染色試驗偽陽性反應。
透照法適用於檢查瞼板腺,因為正常時可以看到典型”鋼琴鍵盤”狀的結構,腺體異常時則看不到。而且此時可能完全沒有脂質分泌,所以如果用白光鏡面反射,會在角膜上看到局部脂質增厚,這是由於脂質從皮膚凸向淚膜的表面。
在日本有個最新儀器,可以自動使用眼淚穩定性分析系統(TSAS)連續10秒內每秒照一張角膜攝影,來評估眼表的規則度及不對稱指數。該系統應該很快會被應為用乾眼症非侵略性診斷工具。
§ 乾眼症的分類
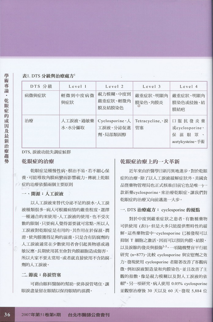
淚液功能失調症候群 Dysfunctional tear syndrome (DTS),或稱慢性乾眼症,特徵是異常的淚膜組成以及過低的淚液量,而通常是起因於發炎性反應1,2。DTS 可以根據不同的症狀嚴重程度分成 4 個等級,分別有其治療處方 (表)1。
表. DTS 分級與治療處方1
|
DTS 分級 |
Level 1 |
Level 2 |
Level 3 |
Level 4 |
|
病徵與症狀 |
輕微到中度病徵與症狀 |
視力模糊、中度到嚴重症狀、輕微角膜及結膜染色 |
嚴重症狀、明顯角膜染色、角膜炎 |
嚴重症狀、明顯角膜染色或侵蝕、結膜結疤 |
|
治療 |
人工淚液、過敏藥水、水分攝取 |
Cyclosporine、人工淚液、分泌促進劑、局部類固醇 |
Tetracycline,、淚管塞 |
口服抗發炎藥或cyclosporine、保濕眼罩、 acetylcysteine、手術 |
DTS, 淚液功能失調症候群
§ 乾眼症的治療
乾眼症是種慢性病,根治不易,若不細心保養,可能導致角膜病變而影響視力。傳統上乾眼症的治療依循兩個主要原則
一.
開源 :
人工淚液
以人工淚液來替代分泌不足的淚水,人工淚液種類很多,病人可根據病情的嚴重程度,選擇一種適合的來使用,人工淚液的使用,也不受次數的限制,只要病人覺得需要就可常點。所以人工淚液對乾眼症是有用的,其作用在於保濕、潤滑,使角膜獲得足夠的滋養只是含有防腐劑的人工淚液通常在少數使用者會引起異物感或過敏反應,長期使用甚至會對角膜細胞造成傷害所以大家不要太常用,或者就直接使用不含防腐劑的人工淚液。
二.
節流 :
鼻淚管塞
可藉由眼科醫師的幫助,使鼻淚管堵住,讓眼淚盡量留在眼睛以保持眼睛的濕潤。
§
乾眼症治療上的一大革新
近年來由於醫學日新月異地進步,對於乾眼症的治療,除了以人工淚液緩解症狀外,美國食品暨藥物管理局也正式核准(目前它也是唯一)一款新藥cyclosporine,來治療乾眼症。讓我们對乾眼症的治療又向前邁進一大步。
一. DTS 治療處方: cyclosporine 的優點
對於中度到嚴重症狀之患者,有數種藥物可供使用 (表1),但是大多只能提供暫時性的緩解。這些藥物當中,cyclosporine 已被發現可以抑制 T 細胞之激活,因而可以預防角膜、結膜、以及淚腺的發炎與損傷。3-5 一項隨機雙盲平行組研究 (n=877),比較 cyclosporine 與安慰劑之效力,發現使用 cyclosporine 者顯著改善了客觀病徵,例如淚液製造量和角膜染色,並且改善了主觀的指數,像是視力模糊以及對人工淚液的依賴6。另一項研究,病人使用 0.05% cyclosporine 並觀察治療後 30 天以及 60 天,發現 5,884 位完整參與該研究的病人,有 30% 的症狀嚴重程度改善 (p<0.001),以及有 31% 到 36% 的活動障礙改善 (p<0.001)。而且,32% 的病人僅僅治療一週症狀就有改善7。
接受 LASIK 之病人以及使用隱形眼鏡和淚管塞者也都可受益於 cyclosporine 。一項前瞻為期 6 個月的研究 (n=30) 發現,使用淚管塞加上 cyclosporine,相較於單用淚管塞,可以有 233% 的角膜染色改善以及降低 84% 的人工淚液使用量8。自訴隱形眼鏡會引起乾眼的病人,以 0.05% cyclosporine 治療 5 週,相較於點濕潤液,可以延長平均每天 1.9 小時的配戴時間。9
另一項針對接受 LASIK 有 CDE 病人的研究,相較於人工淚液,cyclosporine 顯著提高術前 (p=0.036) 以及術後 (p<0.018) 之淚液製造量,並且提高了曲光預測率 (refractive predictability)10。另一方面,1.5% 到 3.9% 的 CDE 病人在症狀完全解除而停藥達一年後,並沒有症狀再發的現象。11
二. cyclosporine 的安全特性
雖然有案例產生灼熱感 (10.9%)、刺痛感 (3.9%)、以及結膜充血 (3.4%) 等,局部使用 cyclosporine 沒有嚴重的副作用發生12。而且,經 0.05% cyclosporine 治療 3 年,病人的血液中也偵測不到該藥物,顯示局部使用 cyclosporine 並不會產生全身性的毒性問題13。
三. 病患配合度之改善
cyclosporine 治療是透過每 12 小時滴一滴的 0.05% cyclosporine 眼藥乳液,而由於 DTS 的慢性病理特性,必須是長期持續用藥,不過,有些患者因為偶發性的副作用必須暫時停藥,而這些副作用可以透過併用類固醇或 ketorolac 而減到最輕。而事實上,相較於單用 cyclosporine,併用 ketorolac 與 cyclosporine 確實可以顯著提高眼睛的舒適感。
References
1. McDonnell P, Doyle J, Stern L, et al. Invest Ophthalmol Vis Sci 2004;45:E-abstract 3909.
2. Behrens A, Doyle J, Stern L, et al. Cornea 2006;25:900-907.
3. Kunert KS, Tisdale AS, Stern ME, et al. Arch Ophthalmol 2000;118:1489-1496.
4. Stern M, Gao J, Schwalb T, et al. Invest Ophthalmol Vis Sci 2002;43:2609-2614.
5. Yeh S, Song XJ, Farley W, et al. Invest Ophthalmol Vis Sci 2003;44:124-129.
6. Sall K, Stevenson OD, Munorf TK, Reis BL. Ophthalmology 2000;107:631-639.
7. Stonecipher K, Perry HD, Gross RH, Kerney DL. Curr Med Res Opin 2005;21:1057-1063.
8. Roberts CW, Carniglia PE, Brazzo BG. Comparison of cyclosporine to punctal plugs in relieving symptoms of dry eyes. Presented at: Annual meeting of the Association for Research in Vision and Ophthalmology (ARVO), Ft. Lauderdale, Florida. May 1-5, 2005;
9. Hom MM. Eye Contact Lens 2006;32:109-111.
10. Salib GM, McDonald MB, Smolek M. J Cataract Refract Surg 2006;31:772-778.
11. Wilson SE, Perry HD. Ophthalmology 2007;114:76-79.
12. Barber LD, Pflugfelder SC, Taube J r, Foulks GN. Ophthalmology 2005;112:1790-1794.
13. Reis B, et al. Small DS, Acheampong A, J Ocul Pharmacol Ther 2002;18:411-418.